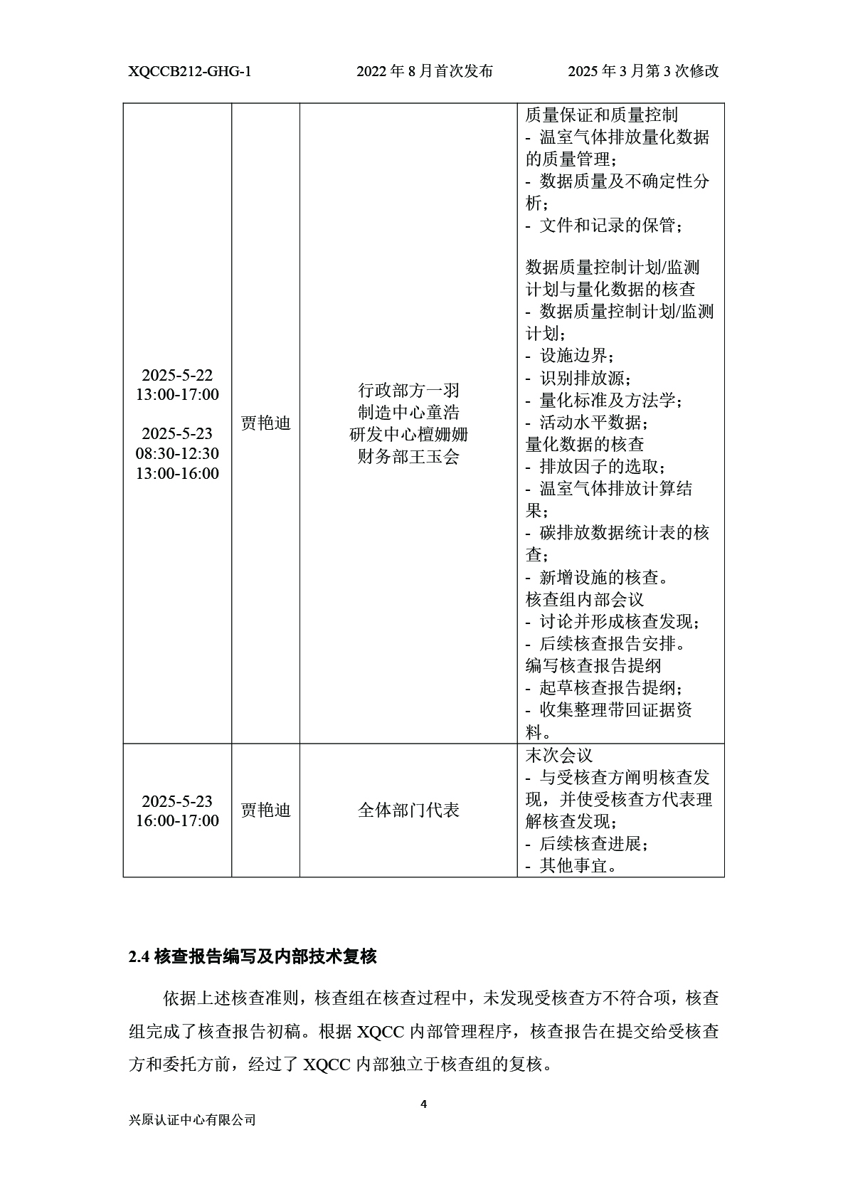
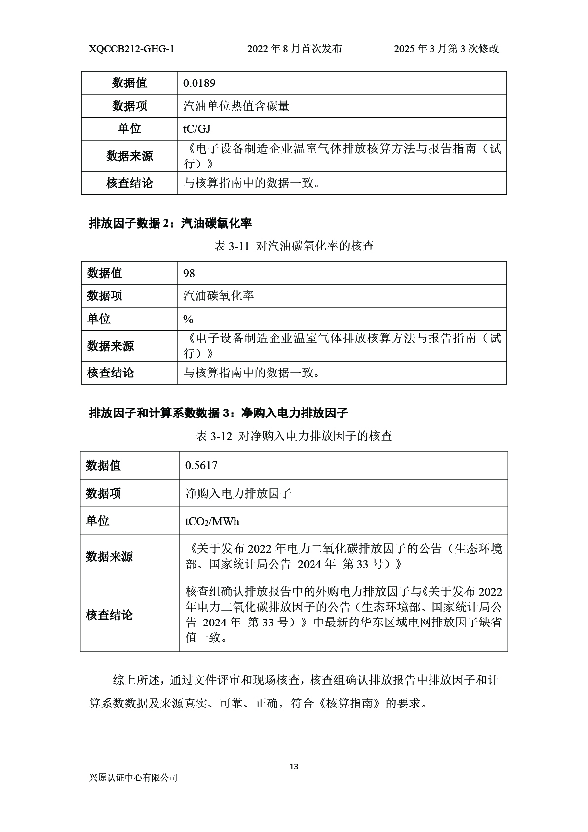
2026年澳门今晚开奖号码-澳门今晚开奖结果号码-今晚澳门开奖现场直播-澳门彩今晚开奖结果-澳门天天彩开奖结果-新澳门今晚一肖必中特-25新澳门今晚必开一肖-macaujccom澳门彩官网
咨询热线: 400-6710726
工程服务: 025-66775951
首页
解决方案
关于2026年澳门今晚开奖号码-澳门今晚开奖结果号码-今晚澳门开奖现场直播-澳门彩今晚开奖结果-澳门天天彩开奖结果-新澳门今晚一肖必中特-25新澳门今晚必开一肖-macaujccom澳门彩官网
绿色工厂
联系我们
加入我们
南京市高新技术产业开发区2026年澳门今晚开奖号码-澳门今晚开奖结果号码-今晚澳门开奖现场直播-澳门彩今晚开奖结果-澳门天天彩开奖结果-新澳门今晚一肖必中特-25新澳门今晚必开一肖-macaujccom澳门彩官网路6号 主办单位:2026年澳门今晚开奖号码-澳门今晚开奖结果号码-今晚澳门开奖现场直播-澳门彩今晚开奖结果-澳门天天彩开奖结果-新澳门今晚一肖必中特-25新澳门今晚必开一肖-macaujccom澳门彩官网苏ICP备10212296号






















